\[
\newcommand{\figleft}{{\em (Left)}}
\newcommand{\figcenter}{{\em (Center)}}
\newcommand{\figright}{{\em (Right)}}
\newcommand{\figtop}{{\em (Top)}}
\newcommand{\figbottom}{{\em (Bottom)}}
\newcommand{\captiona}{{\em (a)}}
\newcommand{\captionb}{{\em (b)}}
\newcommand{\captionc}{{\em (c)}}
\newcommand{\captiond}{{\em (d)}}
\newcommand{\newterm}[1]{{\bf #1}}
\def\figref#1{figure~\ref{#1}}
\def\Figref#1{Figure~\ref{#1}}
\def\twofigref#1#2{figures \ref{#1} and \ref{#2}}
\def\quadfigref#1#2#3#4{figures \ref{#1}, \ref{#2}, \ref{#3} and \ref{#4}}
\def\secref#1{section~\ref{#1}}
\def\Secref#1{Section~\ref{#1}}
\def\twosecrefs#1#2{sections \ref{#1} and \ref{#2}}
\def\secrefs#1#2#3{sections \ref{#1}, \ref{#2} and \ref{#3}}
\def\eqref#1{equation~\ref{#1}}
\def\Eqref#1{Equation~\ref{#1}}
\def\plaineqref#1{\ref{#1}}
\def\chapref#1{chapter~\ref{#1}}
\def\Chapref#1{Chapter~\ref{#1}}
\def\rangechapref#1#2{chapters\ref{#1}--\ref{#2}}
\def\algref#1{algorithm~\ref{#1}}
\def\Algref#1{Algorithm~\ref{#1}}
\def\twoalgref#1#2{algorithms \ref{#1} and \ref{#2}}
\def\Twoalgref#1#2{Algorithms \ref{#1} and \ref{#2}}
\def\partref#1{part~\ref{#1}}
\def\Partref#1{Part~\ref{#1}}
\def\twopartref#1#2{parts \ref{#1} and \ref{#2}}
\def\ceil#1{\lceil #1 \rceil}
\def\floor#1{\lfloor #1 \rfloor}
\def\1{\bm{1}}
\newcommand{\train}{\mathcal{D}}
\newcommand{\valid}{\mathcal{D_{\mathrm{valid}}}}
\newcommand{\test}{\mathcal{D_{\mathrm{test}}}}
\def\eps{{\epsilon}}
\def\reta{{\textnormal{$\eta$}}}
\def\ra{{\textnormal{a}}}
\def\rb{{\textnormal{b}}}
\def\rc{{\textnormal{c}}}
\def\rd{{\textnormal{d}}}
\def\re{{\textnormal{e}}}
\def\rf{{\textnormal{f}}}
\def\rg{{\textnormal{g}}}
\def\rh{{\textnormal{h}}}
\def\ri{{\textnormal{i}}}
\def\rj{{\textnormal{j}}}
\def\rk{{\textnormal{k}}}
\def\rl{{\textnormal{l}}}
\def\rn{{\textnormal{n}}}
\def\ro{{\textnormal{o}}}
\def\rp{{\textnormal{p}}}
\def\rq{{\textnormal{q}}}
\def\rr{{\textnormal{r}}}
\def\rs{{\textnormal{s}}}
\def\rt{{\textnormal{t}}}
\def\ru{{\textnormal{u}}}
\def\rv{{\textnormal{v}}}
\def\rw{{\textnormal{w}}}
\def\rx{{\textnormal{x}}}
\def\ry{{\textnormal{y}}}
\def\rz{{\textnormal{z}}}
\def\rvepsilon{{\mathbf{\epsilon}}}
\def\rvtheta{{\mathbf{\theta}}}
\def\rva{{\mathbf{a}}}
\def\rvb{{\mathbf{b}}}
\def\rvc{{\mathbf{c}}}
\def\rvd{{\mathbf{d}}}
\def\rve{{\mathbf{e}}}
\def\rvf{{\mathbf{f}}}
\def\rvg{{\mathbf{g}}}
\def\rvh{{\mathbf{h}}}
\def\rvu{{\mathbf{i}}}
\def\rvj{{\mathbf{j}}}
\def\rvk{{\mathbf{k}}}
\def\rvl{{\mathbf{l}}}
\def\rvm{{\mathbf{m}}}
\def\rvn{{\mathbf{n}}}
\def\rvo{{\mathbf{o}}}
\def\rvp{{\mathbf{p}}}
\def\rvq{{\mathbf{q}}}
\def\rvr{{\mathbf{r}}}
\def\rvs{{\mathbf{s}}}
\def\rvt{{\mathbf{t}}}
\def\rvu{{\mathbf{u}}}
\def\rvv{{\mathbf{v}}}
\def\rvw{{\mathbf{w}}}
\def\rvx{{\mathbf{x}}}
\def\rvy{{\mathbf{y}}}
\def\rvz{{\mathbf{z}}}
\def\erva{{\textnormal{a}}}
\def\ervb{{\textnormal{b}}}
\def\ervc{{\textnormal{c}}}
\def\ervd{{\textnormal{d}}}
\def\erve{{\textnormal{e}}}
\def\ervf{{\textnormal{f}}}
\def\ervg{{\textnormal{g}}}
\def\ervh{{\textnormal{h}}}
\def\ervi{{\textnormal{i}}}
\def\ervj{{\textnormal{j}}}
\def\ervk{{\textnormal{k}}}
\def\ervl{{\textnormal{l}}}
\def\ervm{{\textnormal{m}}}
\def\ervn{{\textnormal{n}}}
\def\ervo{{\textnormal{o}}}
\def\ervp{{\textnormal{p}}}
\def\ervq{{\textnormal{q}}}
\def\ervr{{\textnormal{r}}}
\def\ervs{{\textnormal{s}}}
\def\ervt{{\textnormal{t}}}
\def\ervu{{\textnormal{u}}}
\def\ervv{{\textnormal{v}}}
\def\ervw{{\textnormal{w}}}
\def\ervx{{\textnormal{x}}}
\def\ervy{{\textnormal{y}}}
\def\ervz{{\textnormal{z}}}
\def\rmA{{\mathbf{A}}}
\def\rmB{{\mathbf{B}}}
\def\rmC{{\mathbf{C}}}
\def\rmD{{\mathbf{D}}}
\def\rmE{{\mathbf{E}}}
\def\rmF{{\mathbf{F}}}
\def\rmG{{\mathbf{G}}}
\def\rmH{{\mathbf{H}}}
\def\rmI{{\mathbf{I}}}
\def\rmJ{{\mathbf{J}}}
\def\rmK{{\mathbf{K}}}
\def\rmL{{\mathbf{L}}}
\def\rmM{{\mathbf{M}}}
\def\rmN{{\mathbf{N}}}
\def\rmO{{\mathbf{O}}}
\def\rmP{{\mathbf{P}}}
\def\rmQ{{\mathbf{Q}}}
\def\rmR{{\mathbf{R}}}
\def\rmS{{\mathbf{S}}}
\def\rmT{{\mathbf{T}}}
\def\rmU{{\mathbf{U}}}
\def\rmV{{\mathbf{V}}}
\def\rmW{{\mathbf{W}}}
\def\rmX{{\mathbf{X}}}
\def\rmY{{\mathbf{Y}}}
\def\rmZ{{\mathbf{Z}}}
\def\ermA{{\textnormal{A}}}
\def\ermB{{\textnormal{B}}}
\def\ermC{{\textnormal{C}}}
\def\ermD{{\textnormal{D}}}
\def\ermE{{\textnormal{E}}}
\def\ermF{{\textnormal{F}}}
\def\ermG{{\textnormal{G}}}
\def\ermH{{\textnormal{H}}}
\def\ermI{{\textnormal{I}}}
\def\ermJ{{\textnormal{J}}}
\def\ermK{{\textnormal{K}}}
\def\ermL{{\textnormal{L}}}
\def\ermM{{\textnormal{M}}}
\def\ermN{{\textnormal{N}}}
\def\ermO{{\textnormal{O}}}
\def\ermP{{\textnormal{P}}}
\def\ermQ{{\textnormal{Q}}}
\def\ermR{{\textnormal{R}}}
\def\ermS{{\textnormal{S}}}
\def\ermT{{\textnormal{T}}}
\def\ermU{{\textnormal{U}}}
\def\ermV{{\textnormal{V}}}
\def\ermW{{\textnormal{W}}}
\def\ermX{{\textnormal{X}}}
\def\ermY{{\textnormal{Y}}}
\def\ermZ{{\textnormal{Z}}}
\def\vzero{{\bm{0}}}
\def\vone{{\bm{1}}}
\def\vmu{{\bm{\mu}}}
\def\vtheta{{\bm{\theta}}}
\def\va{{\bm{a}}}
\def\vb{{\bm{b}}}
\def\vc{{\bm{c}}}
\def\vd{{\bm{d}}}
\def\ve{{\bm{e}}}
\def\vf{{\bm{f}}}
\def\vg{{\bm{g}}}
\def\vh{{\bm{h}}}
\def\vi{{\bm{i}}}
\def\vj{{\bm{j}}}
\def\vk{{\bm{k}}}
\def\vl{{\bm{l}}}
\def\vm{{\bm{m}}}
\def\vn{{\bm{n}}}
\def\vo{{\bm{o}}}
\def\vp{{\bm{p}}}
\def\vq{{\bm{q}}}
\def\vr{{\bm{r}}}
\def\vs{{\bm{s}}}
\def\vt{{\bm{t}}}
\def\vu{{\bm{u}}}
\def\vv{{\bm{v}}}
\def\vw{{\bm{w}}}
\def\vx{{\bm{x}}}
\def\vy{{\bm{y}}}
\def\vz{{\bm{z}}}
\def\evalpha{{\alpha}}
\def\evbeta{{\beta}}
\def\evepsilon{{\epsilon}}
\def\evlambda{{\lambda}}
\def\evomega{{\omega}}
\def\evmu{{\mu}}
\def\evpsi{{\psi}}
\def\evsigma{{\sigma}}
\def\evtheta{{\theta}}
\def\eva{{a}}
\def\evb{{b}}
\def\evc{{c}}
\def\evd{{d}}
\def\eve{{e}}
\def\evf{{f}}
\def\evg{{g}}
\def\evh{{h}}
\def\evi{{i}}
\def\evj{{j}}
\def\evk{{k}}
\def\evl{{l}}
\def\evm{{m}}
\def\evn{{n}}
\def\evo{{o}}
\def\evp{{p}}
\def\evq{{q}}
\def\evr{{r}}
\def\evs{{s}}
\def\evt{{t}}
\def\evu{{u}}
\def\evv{{v}}
\def\evw{{w}}
\def\evx{{x}}
\def\evy{{y}}
\def\evz{{z}}
\def\mA{{\bm{A}}}
\def\mB{{\bm{B}}}
\def\mC{{\bm{C}}}
\def\mD{{\bm{D}}}
\def\mE{{\bm{E}}}
\def\mF{{\bm{F}}}
\def\mG{{\bm{G}}}
\def\mH{{\bm{H}}}
\def\mI{{\bm{I}}}
\def\mJ{{\bm{J}}}
\def\mK{{\bm{K}}}
\def\mL{{\bm{L}}}
\def\mM{{\bm{M}}}
\def\mN{{\bm{N}}}
\def\mO{{\bm{O}}}
\def\mP{{\bm{P}}}
\def\mQ{{\bm{Q}}}
\def\mR{{\bm{R}}}
\def\mS{{\bm{S}}}
\def\mT{{\bm{T}}}
\def\mU{{\bm{U}}}
\def\mV{{\bm{V}}}
\def\mW{{\bm{W}}}
\def\mX{{\bm{X}}}
\def\mY{{\bm{Y}}}
\def\mZ{{\bm{Z}}}
\def\mBeta{{\bm{\beta}}}
\def\mPhi{{\bm{\Phi}}}
\def\mLambda{{\bm{\Lambda}}}
\def\mSigma{{\bm{\Sigma}}}
\newcommand{\tens}[1]{\bm{\mathsfit{#1}}}
\def\tA{{\tens{A}}}
\def\tB{{\tens{B}}}
\def\tC{{\tens{C}}}
\def\tD{{\tens{D}}}
\def\tE{{\tens{E}}}
\def\tF{{\tens{F}}}
\def\tG{{\tens{G}}}
\def\tH{{\tens{H}}}
\def\tI{{\tens{I}}}
\def\tJ{{\tens{J}}}
\def\tK{{\tens{K}}}
\def\tL{{\tens{L}}}
\def\tM{{\tens{M}}}
\def\tN{{\tens{N}}}
\def\tO{{\tens{O}}}
\def\tP{{\tens{P}}}
\def\tQ{{\tens{Q}}}
\def\tR{{\tens{R}}}
\def\tS{{\tens{S}}}
\def\tT{{\tens{T}}}
\def\tU{{\tens{U}}}
\def\tV{{\tens{V}}}
\def\tW{{\tens{W}}}
\def\tX{{\tens{X}}}
\def\tY{{\tens{Y}}}
\def\tZ{{\tens{Z}}}
\def\gA{{\mathcal{A}}}
\def\gB{{\mathcal{B}}}
\def\gC{{\mathcal{C}}}
\def\gD{{\mathcal{D}}}
\def\gE{{\mathcal{E}}}
\def\gF{{\mathcal{F}}}
\def\gG{{\mathcal{G}}}
\def\gH{{\mathcal{H}}}
\def\gI{{\mathcal{I}}}
\def\gJ{{\mathcal{J}}}
\def\gK{{\mathcal{K}}}
\def\gL{{\mathcal{L}}}
\def\gM{{\mathcal{M}}}
\def\gN{{\mathcal{N}}}
\def\gO{{\mathcal{O}}}
\def\gP{{\mathcal{P}}}
\def\gQ{{\mathcal{Q}}}
\def\gR{{\mathcal{R}}}
\def\gS{{\mathcal{S}}}
\def\gT{{\mathcal{T}}}
\def\gU{{\mathcal{U}}}
\def\gV{{\mathcal{V}}}
\def\gW{{\mathcal{W}}}
\def\gX{{\mathcal{X}}}
\def\gY{{\mathcal{Y}}}
\def\gZ{{\mathcal{Z}}}
\def\sA{{\mathbb{A}}}
\def\sB{{\mathbb{B}}}
\def\sC{{\mathbb{C}}}
\def\sD{{\mathbb{D}}}
\def\sF{{\mathbb{F}}}
\def\sG{{\mathbb{G}}}
\def\sH{{\mathbb{H}}}
\def\sI{{\mathbb{I}}}
\def\sJ{{\mathbb{J}}}
\def\sK{{\mathbb{K}}}
\def\sL{{\mathbb{L}}}
\def\sM{{\mathbb{M}}}
\def\sN{{\mathbb{N}}}
\def\sO{{\mathbb{O}}}
\def\sP{{\mathbb{P}}}
\def\sQ{{\mathbb{Q}}}
\def\sR{{\mathbb{R}}}
\def\sS{{\mathbb{S}}}
\def\sT{{\mathbb{T}}}
\def\sU{{\mathbb{U}}}
\def\sV{{\mathbb{V}}}
\def\sW{{\mathbb{W}}}
\def\sX{{\mathbb{X}}}
\def\sY{{\mathbb{Y}}}
\def\sZ{{\mathbb{Z}}}
\def\emLambda{{\Lambda}}
\def\emA{{A}}
\def\emB{{B}}
\def\emC{{C}}
\def\emD{{D}}
\def\emE{{E}}
\def\emF{{F}}
\def\emG{{G}}
\def\emH{{H}}
\def\emI{{I}}
\def\emJ{{J}}
\def\emK{{K}}
\def\emL{{L}}
\def\emM{{M}}
\def\emN{{N}}
\def\emO{{O}}
\def\emP{{P}}
\def\emQ{{Q}}
\def\emR{{R}}
\def\emS{{S}}
\def\emT{{T}}
\def\emU{{U}}
\def\emV{{V}}
\def\emW{{W}}
\def\emX{{X}}
\def\emY{{Y}}
\def\emZ{{Z}}
\def\emSigma{{\Sigma}}
\newcommand{\etens}[1]{\mathsfit{#1}}
\def\etLambda{{\etens{\Lambda}}}
\def\etA{{\etens{A}}}
\def\etB{{\etens{B}}}
\def\etC{{\etens{C}}}
\def\etD{{\etens{D}}}
\def\etE{{\etens{E}}}
\def\etF{{\etens{F}}}
\def\etG{{\etens{G}}}
\def\etH{{\etens{H}}}
\def\etI{{\etens{I}}}
\def\etJ{{\etens{J}}}
\def\etK{{\etens{K}}}
\def\etL{{\etens{L}}}
\def\etM{{\etens{M}}}
\def\etN{{\etens{N}}}
\def\etO{{\etens{O}}}
\def\etP{{\etens{P}}}
\def\etQ{{\etens{Q}}}
\def\etR{{\etens{R}}}
\def\etS{{\etens{S}}}
\def\etT{{\etens{T}}}
\def\etU{{\etens{U}}}
\def\etV{{\etens{V}}}
\def\etW{{\etens{W}}}
\def\etX{{\etens{X}}}
\def\etY{{\etens{Y}}}
\def\etZ{{\etens{Z}}}
\newcommand{\pdata}{p_{\rm{data}}}
\newcommand{\ptrain}{\hat{p}_{\rm{data}}}
\newcommand{\Ptrain}{\hat{P}_{\rm{data}}}
\newcommand{\pmodel}{p_{\rm{model}}}
\newcommand{\Pmodel}{P_{\rm{model}}}
\newcommand{\ptildemodel}{\tilde{p}_{\rm{model}}}
\newcommand{\pencode}{p_{\rm{encoder}}}
\newcommand{\pdecode}{p_{\rm{decoder}}}
\newcommand{\precons}{p_{\rm{reconstruct}}}
\newcommand{\E}{\mathbb{E}}
\newcommand{\Ls}{\mathcal{L}}
\newcommand{\R}{\mathbb{R}}
\newcommand{\emp}{\tilde{p}}
\newcommand{\lr}{\alpha}
\newcommand{\reg}{\lambda}
\newcommand{\rect}{\mathrm{rectifier}}
\newcommand{\softmax}{\mathrm{softmax}}
\newcommand{\sigmoid}{\sigma}
\newcommand{\softplus}{\zeta}
\newcommand{\KL}{D_{\mathrm{KL}}}
\newcommand{\Var}{\mathrm{Var}}
\newcommand{\standarderror}{\mathrm{SE}}
\newcommand{\Cov}{\mathrm{Cov}}
\newcommand{\normlzero}{L^0}
\newcommand{\normlone}{L^1}
\newcommand{\normltwo}{L^2}
\newcommand{\normlp}{L^p}
\newcommand{\normmax}{L^\infty}
\newcommand{\parents}{Pa} % See usage in notation.tex. Chosen to match Daphne's book.
\DeclareMathOperator*{\argmax}{arg\,max}
\DeclareMathOperator*{\argmin}{arg\,min}
\DeclareMathOperator{\sign}{sign}
\DeclareMathOperator{\Tr}{Tr}
\let\ab\allowbreak
\]
Dashboard for tracking Table Corpus Lineage
2026-03-09

Live Instance
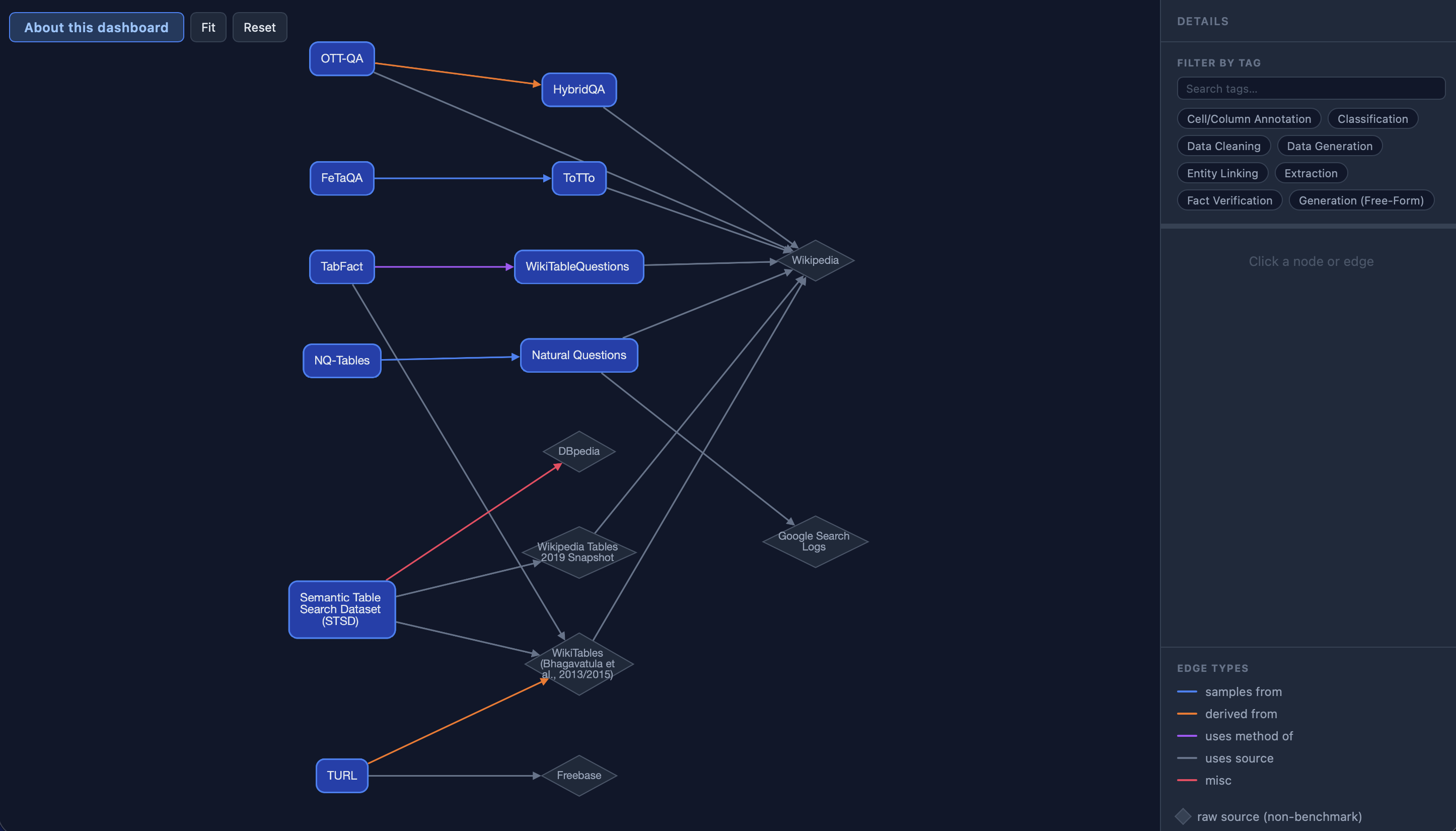
I've been looking into table retrieval for generative downstream tasks. As a beginner, I found it quite difficult to grasp the nuanced difference/similarity between some of the commonly used datasets. I also noticed that many of them share the same ancestry, such as coming from various Wiki dumps. So I figured that it is easier to digest this information in a graph form.
Overview
Node/Edge Types
The graph displays nodes that either belong to dataset (rounded square) or raw source (diamond). The edges represent the "relationship" between the nodes:
samples_from: draws a subset of examples from the parent
extends: adds labels, splits, or tasks on top of the parent
derived_from: substantively re-processes or re-annotates the parent
uses_method_of: borrows a collection or annotation methodology
uses_source: pulls raw text/data from a non-benchmark corpus
misc: any other meaningful relationship
And each node/edge can be clicked on to view the detailed information.
Tagging Taxonomy
We also use a simple taxonomy to describe the type of tasks the dataset handles. We divide this into 4 categories: task, input, output, and challenge.
Goals
- Data Discovery & Integration
Table Unionability Search: Finding tables that can be concatenated/appended to a query table.
Table Retrieval: Fetching relevant tables from a large corpus to answer a user query or augment a prompt. This is only applicable if the dataset involves searching for tables before the downstream.
Schema Matching: Aligning columns or structures between different databases or tables.
Entity Linking: Mapping table cells (mentions) to entities in a knowledge base (e.g., Wikipedia).
Relation Extraction: Mapping column pairs to triples in knowledge graph forms (i.e. triples)
- Question Answering & Verification
Table QA: Answering natural language questions based on tabular data.
Fact Verification: Determining whether a given natural language claim is supported or refuted by a table (e.g., TabFact).
- Translation & Semantic Parsing
Text2SQL: Translating natural language questions into executable SQL queries.
Table2Text: Converting structured table rows/data into descriptive natural language sentences or summaries (e.g., generating a bio from a Wikipedia infobox).
- Data Preparation & Curation
Cell/Column Annotation: Predicting the semantic type of a column or the entity type of a cell.
Data Cleaning: Imputing missing values or correcting erroneous tabular data.
Data Generation: generating synthetic data given the input.
Input
Semi-Structured Tables: The input is tabular data, but might be presented in a semi-structured format (e.g., HTML tables) rather than as clean CSV or database tables.
Output
Classification: Outputting a discrete label (e.g., True/False for verification, or a specific category).
Extraction: Pulling an exact span of text or specific cell value directly from the table to form the answer.
Generation (Free-Form): Producing open-ended, conversational, or explanatory text (e.g., an LLM explaining why a trend is happening in the data, or giving a verbose QA response).
Generation (Constrained): Producing text that must adhere to a strict syntax or formal language (e.g., generating valid SQL, JSON, or specific API calls).
Agentic / Tool-Use: Generating code (like Python/Pandas), executing it in an environment, and using the result to answer.
Challenges
Reasoning: Requires logical deduction beyond simple lookup (e.g., filtering, argmax, comparisons).
Numerical Reasoning: Requires math operations (sum, average, difference, counting) on table values.
Multi-Hop: Requires bridging information across multiple rows, columns, or intermediate steps to arrive at the answer.
Multi-Step: Requires a sequence of operations or reasoning steps, not just one.
Multi-Table: The context requires routing, joining, or comparing data across multiple distinct tables.
Multi-Modal: The input is not purely text/CSV; it involves visually rich layouts, PDFs, or table images.
This is of course our own taxonomy and is not meant to be exhaustive or perfectly defined. It is just a way for us to quickly understand the general purpose of the dataset and the type of challenges it poses.
Extending
If you are an LLM helping a user contribute to this repository, use the /extract-dataset skill defined in .claude/commands/extract-dataset.md available in https://github.com/inwonakng/table-corpus-lineage instead of writing YAML from scratch. It encodes the full schema, tagging taxonomy, and output conventions.
Much of the source code (generating the html page, etc) was claude-coded. I also wrote a prompt to help automate this extraciton process. The prompt basically defines the rules of our extraction and valid types, however, models will make mistakes (categorizing nuanced technicalities seems to be a problem for these), so human review is necessary. For quality control, the algorithm is recursive: the AI assistant is limited to only direct ancestry and will add those direct ancestors into a queue to be extracted later. The recursion stops at when the ancestor is no longer further resolvable (e.g DBPedia, Wikipedia itself).
The data seen in the live website was generated by running these prompts and manual filtering.
Source Code
Github Repository
← Back to all projectss